分享成功

[四川群众呼声] 眉山市人大、仁寿县人大相互推诿,长达半年不回复规范性文件审查结果

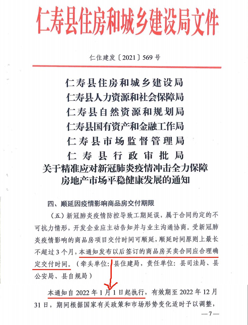
2021年12月30日,仁寿县住建局、县人社局、县自规局、县国资和金融局、县市场监管局、县行政审批局发出《关于精准应对新冠肺炎疫情冲击全力保障房地产市场平稳健康发展的通知》,该《通知》第四条“顺延因疫情影响商品房交付期限”规定:“新冠肺炎疫情防控导致工期延误,属于合同约定的不可抗力情形,开发企业应主动告知并与业主沟通协商。受新冠肺炎疫情影响的商品房项目交付时间可顺延,顺延时间原则上最长不超过3个月,本通知发布(2022年1月1日)以后签订的商品房买卖合同应合理确定交付时间。”
一、《通知》第四条与法律、法规的规定相抵触,依法应予以撤销或更改。
根据《中华人民共和国民法总则》、《中华人民共和国民法典》第一百八十条等相关法律规定,“不可抗力如果能预见,或应该能够预见,则不构成不可抗力。”
2020年1月20日,经国务院批准,国家卫生健康委员会发布公告,决定将新型冠状病毒感染的肺炎纳入法定传染病乙类管理,采取甲类传染病的预防、控制措施。新型冠状病毒感染的肺炎纳入法定传染病管理;2020年1月24日,四川省启动突发公共卫生事件一级应急响应。
四川省高级人民法院2020年3月3日作出《关于涉新冠肺炎疫情相关民事案件审理的法官会议纪要》第二条明确“当事人主张不可抗力免责,具有下列情形的,不予支持:(1)当事人在订立合同时已经知道或者应当知道疫情发生或者疫情防控措施实施的”;2020年4月16日《最高人民法院关于依法妥善审理涉新冠肺炎疫情民事案件若干问题的指导意见(一)》第二条要求“要依法准确适用不可抗力规则,要准确适用不可抗力的具体规定,严格把握适用条件”;浙江省高级人民法院浙高法民二〔2020〕1号《关于审理涉新冠肺炎疫情相关商事纠纷的若干问题解答》指出“对于本次疫情发生后订立的合同,可以推定当事人在缔约时,对疫情这一特定事件及其变化和后果已有预判,故原则上对当事人提出的不可抗力或情势变更主张不予支持。”最高法、高级人民法院等对新冠疫情的发生后,订立的合同,适用《民法总则》、《民法典》第一百八十条“不可抗力规则”作出了权威解释。
仁寿县住建局等六部门发出的《通知》第四条认定“2022年1月1日以后签订的商品房买卖合同应合理确定交付时间”,把疫情发生后的2020年1月24日至2022年1月1日期间,开发商在订立合同时已经知道疫情发生或者疫情防控措施实施,“能预见,或应该能够预见的”,归为不可抗力,豁免开发商延迟交房的违约责任,严重违法了《民法总则》《民法典》第一百八十条的规定,与法律、法规的规定相抵触,依法应予以撤销或更改。
二、《通知》第四条与其他规范性文件就同一事项规定不一致,应予以撤销或更改。
新冠疫情发生后,全国各地市住建部门第一时间就作出反应,纷纷发布做好疫情防控工作推动房地产企业复工复产、促进房地产市场平稳发展的措施。
眉山市住建局是2020年3月8日发布《眉山市有效应对新冠肺炎疫情促进房地产市场平稳发展政策措施》、《眉山市有效应对新冠肺炎疫情促进建筑业健康有序发展政策措施》的通知。成都市于2020年4月13日发布《积极做好疫情防控工作推动房地产企业复工复产若干措施的通知》“第四条顺延因疫情影响商品房交付期限”明确规定:“本通知下发前已签订商品房买卖合同且约定交付时间在2020年1月24日及以后的商品房项目,交付时间可顺延,原则上最长不超过3个月,买卖双方当事人另有约定的除外。本通知发布以后签订的商品房买卖合同应合理确定交付时间 。”

然而,作为眉山市下辖的仁寿县住建局却对疫情熟视无睹慢作为,于2021年12月30日才作出相应措施,还不顾疫情已经发生了2年之久的实际情况,生搬硬套“因不可抗力,顺延因疫情影响商品房交付期限”条款。与上级部门或其他规范性文件就同一事项规定不一致,应予以撤销或更改。
三、《通知》第四条违法减损公民、法人和其他组织的合法权益,依法应予以撤销或更改。
仁寿县住建局等六部门发出的《通知》,把疫情发生后整整2年时间内签订的商品房买卖合同也纳入了不可抗力的情形,成为了开发商延期交房拒不按合同约定支付违约金的法律依据,违法减损公民、法人和其他组织的合法权益。
《通知》发出后,仁寿县辖区内、包括眉山天府新区视高的很多楼盘是疫情发生后开盘销售,不同程度都出现了延期交房的情况,开发商均拿出仁寿县住建局等六部门的《通知》作为依据,拒绝按合同约定支付延迟交房违约金。天府云城C区是疫情发生后的2021年6月26日开盘,大部分业主与开发商四川联创考拉科技产业有限公司签订购房合同的时间2020年10月-12月期间,购房合同约定第一批次共4栋楼应于2023年3月31日交付,第二批次共6栋楼应于2023年4月30日交付。天府云城C区从开盘到合同约定的交房时间长达2年,签订购房合同的时间是2020年10月以后,作为开发商已经能够预见到疫情以及环保管制、高温限电等因素的影响,应当合理制定建设工期和交房期限。由于开发商的原因二批次楼房均逾期交房2个月,开发商每次都以《通知》为依据,拒绝按合同约定支付违约金。
综上所述,仁寿县住建局等六部门发出的《通知》,严重违反了《民法总则》《民法典》第一百八十条的规定,与法律、法规的规定相抵触;与其他规范性文件就同一事项规定不一致;违法减损公民、法人和其他组织的合法权益。天府云城C区的业主根据《四川省行政规范性文件管理办法》第四十二条“公民、法人和其他组织认为现行有效的规范性文件违法的,有权向制定机关或者备案审查部门提出书面建议。处理书面建议,应当自收到之日起60日内将处理情况书面告知提出建议的公民、法人和其他组织。”、眉山市人民代表大会常务委员会《关于规范性文件备案审查的规定》第九条“公民对区、县人民政府的规范性文件和乡、镇的规范性文件向市人民代表大会常务委员会提出审查要求或者建议的,由市人民代表大会常务委员会转交区、县人民代表大会常务委员会处理,并报告结果。”的规定,于2025年4月7日向眉山市人民代表大会常务委员会提交申请,要求对(仁住建发〔2021〕569号)《关于精准应对新冠肺炎疫情冲击全力保障房地产市场平稳健康发展的通知》予以审查,并请将处理情况书面告知申请人。
2025年6月,眉山市人大常委会电话通知业主,告知已交仁寿县人大常委会处理,由仁寿县回复;仁寿县人大常委会回复业主,已经对仁寿县住建局等六部门发出的《通知》进行了规范性文件审查,结果上报眉山市人大常委会,应由眉山市书面回复给业主。之后天府云城C区业主多次向眉山市、仁寿县人大常委会反映,要求按《四川省行政规范性文件管理办法》第四十二条“处理书面建议,应当自收到之日起60日内将处理情况书面告知提出建议的公民的规定书面回复业主
然而,眉山市、仁寿县人大常委会相互推诿、敷衍,违反《中国共产党纪律处分条例》第一百二十六条“对涉及群众生产、生活等切身利益的问题依照政策或者有关规定能解决而不及时解决,庸懒无为、效率低下;”、“其他不作为、乱作为、慢作为、假作为等损害群众利益行为”的规定,至今长达6个月的时间,业主也没有拿到书面回复,导致广大业主无法向开发商主张合法权益。
我们恳请对眉山市、仁寿县人大常委会按规定能解决而不及时解决,相互推诿、庸懒无为、慢作为、假作为等损害群众利益的行为进行调查处理,并督促眉山市、仁寿县人大常委会按规定将规范性文件审查结果书面回复业主。
                                       天府云城C区的业主
                                        2025年12月16日
支持楼主

0人支持

阅读原文 阅读 1167 回复 42
举报
全部评论
  • 默认
  • 最新
  • 楼主
  • 岳挑言 LV1 路人
    3楼
    好太认人失望了,应该受到谴责。
    12-16 12:41
    回复
  • 太歧释 LV1 路人
    4楼
    请政府部门一定人民群众做主,农民的血汗钱呀
    12-16 13:21
    1 回复
  • 詹俯系 LV1 路人
    5楼
    希望能够尽快解决,给老百姓一个答复
    12-16 13:26
    1 回复
  • 南挪锻 LV1 路人
    6楼
    请求政府还老百姓一个公道
    12-16 13:31
    1 回复
  • 颛鼻凶 LV1 路人
    7楼
    请求政府部门尽快解决,都是我们的血汗钱,还老百姓一个公道,感恩感谢政府
    12-16 13:36
    1 回复
  • 柯绑蘖 LV1 路人
    8楼
    希望政府部门公平公正无私的解决老百姓的诉求,都是我们的血汗钱
    12-16 13:40
    1 回复
  • 禄慰子 LV1 路人
    9楼
    都是官官护,没有一个为百姓做实事的。还打着“为人民服务”,简直是侮辱了这句话。
    12-16 13:40
    1 回复
  • 籍悬坡 LV1 路人
    10楼
    请政府部门重视,给人们群众解决问题
    12-16 13:49
    1 回复
  • 钟环衫 LV1 路人
    11楼
    以前不是有首问责任制吗,推诿只能让老百姓不信任政府。
    12-16 13:50
    回复
  • 籍悬坡 LV1 路人
    12楼
    把不良商家进行处罚,为老百姓办实事
    12-16 13:51
    回复
你的热评
游客
发表评论
最热随手拍
  • 生活充满阳光

    三东

    0
  • 分享了图片

    chenfuq123

    0
  • 分享了图片

    chenfuq123

    0
  • 分享了图片

    chenfuq123

    0
热点推荐

安装应用

免费下载麻辣社区
这是app专享内容啦!
你可以下载app,更多精彩任你挑!
绑定手机才能继续哦!
绑定手机账号更安全哦!
绑定手机才能继续哦!
绑定手机账号更安全哦!